1-8-303/45, 2nd Floor, Chain Arcade Minister Road, Rasoolpura Secunderabad TS 500003 India
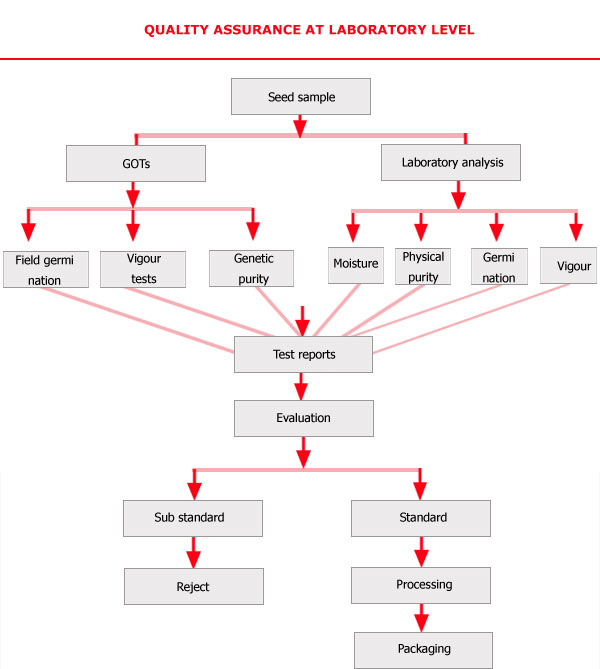
Nu Genes has built up all necessary facilities to ensure the best seed quality at laboratory level. The following flow - chart of activities depicts the different stages of quality assurance.
